วันพฤหัสบดีที่ 16 ธันวาคม พ.ศ. 2553
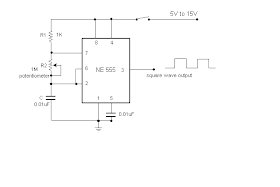
The tone generator circuit with IC 555 (8 ohm speaker)

This is a basic 555 squarewave oscillator used to produce a 1 Khz tone from an 8 ohm speaker. In the circuit on the left, the speaker is isolated from the oscillator by the NPN medium power transistor which also provides more current than can be obtained directly from the 555 (limit = 200 mA). A small capacitor is used at the transistor base to slow the switching times which reduces the inductive voltage produced by the speaker. Frequency is about 1.44/(R1 + 2*R2)C where R1 (1K) is much smaller than R2 (6.2K) to produce a near squarewave. Lower frequencies can be obtained by increasing the 6.2K value, higher frequencies will probably require a smaller capacitor as R1 cannot be reduced much below 1K. Lower volume levels can be obtained by adding a small resistor in series with the speaker (10-100 ohms). In the circuit on the right, the speaker is directly driven from the 555 timer output. The series capacitor (100 uF) increases the output by supplying an AC current to the speaker and driving it in both directions rather than just a pulsating DC current which would be the case without the capacitor. The 51 ohm resistor limits the current to less than 200 mA to prevent overloading the timer output at 9 volts. At 4.5 volts, a smaller resistor can be used.
วันพุธที่ 15 ธันวาคม พ.ศ. 2553
Clock generator circuits
วันจันทร์ที่ 13 ธันวาคม พ.ศ. 2553
Graphics Equalizer Circuit (10 band) #2

R1....20= 10Kohms
C4= 10nF polyester
C18= 68pF polysterine
R21....40= 1Mohms
C5= 47nF polyester
C19= 360pF polysterine
R41= 10Kohms
C6= 4.7nF polyester
C20= 36pF polysterine
R42= 1Kohms
C7= 22nF polyester
C21= 4.7uF polyester
R43.....52= 2.2Kohms
C8= 2.2nF polyester
C22-23= 33pF polysterine
R53.....62= 47Kohms
C9= 12nF polyester
C24= 10uF 25V
R63-64-66-67= 47Kohms
C10= 1.2nF polyester
C25-26= 47uF 25V
R65= 10Kohms
C11= 5.6nF polyester
C27...32= 47nF polyester
R68-69= 47 ohms 1/2W
C12= 560pF polysterine
IC1...3= TL074
RV1....10= 100Kohms lin FADER
C13= 2.7nF polyester
S1= 2X4 SW for stereo
RV11= 10Kohms log.
C14= 270pF polysterine
C1= 180nF polyester
C15= 1.5nF polyester
C2= 18nF polyester
C16= 150pF polysterine
C3= 100nF polyester
C17= 680pF polysterine
Graphics Equalizer Circuit (10 band) #1

R1-29=100 ohms
C7=220nF 100V
C20=1nF 100V
R2-5-31=1Mohms
C8=100nF 100V
C21=560pF
R3=47Kohms
C9=47nF 100V
C22=270pF
R4=15Kohms
C10=27nF 100V
C23=150pF
R6-28=10Kohms
C11=12nF 100V
C25=150pF
R7....17=1Kohms
C12=6.8nF 100V
C26=10uF/25V
R18....27=220Kohms
C13=3.3nF 100V
RV1=250Kohms Lin.
C1=47uF/25V
C14=68nF 100V
RV2.....12=4.7Kohms Lin.
C2=47pF
C15=33nF 100V
IC1...3=TL074
C3=150pF
C16=18nF 100V
S1=2X2 SW
C4=1.5uF 100V
C17=8.2nF 100V
J1...3=RCA Jack
C5=820nF 100V
C18=3.9nF 100V
All Resitors is 1/4W 1%
C6=390nF 100V
C19=2.2nF 100V
Graphics Equalizer Circuit (6 band)
Graphics Equalizer Circuit (5 band) #1

R1-4-37= 330Kohms ,R34= 15Mohms ,C12= 4.7nF 100V
R2-7= 2.2Kohms, R35-38= 220 ohms 1W ,C13= 1.5nF 100V
R3= 120Kohms ,R36= 100 ohms, C14= 470pF 100V
R5-6= 6.8Kohms ,C1-3= 1uF 40V ,C15= 68pF 100V
R8....12= 1.8Kohms, C2= 68pF 100V ,C16-19= 100nF 100V
R13....15= 200Kohms ,C4= 220uF 63V ,C17-20= 470uF 40V
R16= 180Kohms ,C5= 1uF 100V ,C18= 4.7uF 63V
R17= 150Kohms ,C6= 220nF 100V ,RV1....5= 50Kohms Lin.
R18= 1.5Kohms ,C7= 47nF 100V, Q1.....7= BC550C
R19....22= 1Kohms, C8= 15nF 100V ,S1= 2X2 SW
R23....27= 220Kohms ,C9= 5.6nF 100V .
R28....32= 15Kohms ,C10= 47nF 100V .
R33= 10Kohms ,C11= 15nF 100V .
Graphics Equalizer Circuit (3 band)

R1-2= 47Kohms C1-11= 10uF 25V C8= 1.2nF 63V MKT
R3-4-5-12-13= 10Kohms C2= 33pF ceramic C9-10= 100nF 63V MKT
R6-7= 3.3Kohms C3= 2.2uF 63V MKT C12=47uF 25V
R8-9= 1.8Kohms C4= 47nF 63V MKT RV1-2= 100Kohms Lin.
R10= 270ohms C5-7= 4.7nF 63V MKT RV3= 470Kohms Lin.
R11= 22Kohms C6= 22nF 63V MKT IC1= TL072, NE5532
วันศุกร์ที่ 8 ตุลาคม พ.ศ. 2553
Time Delay Relay Circuit
C1 10uf 16V Electrolytic CapacitorC2 0.01uf Ceramic Disc Capacitor
R1 1 Meg Pot
R2 10 K 1/4 Watt Resistor
D1,D2 1N914 Diodes
U1 555 Timer IC
RELAY 9V Relay
S1 Normally Open Push Button Switch
Notes:
1. R1 adjusts the on time.
2. You can use a different capacitor for C1 to change the maximum on time.
3. S1 is used to activate the timing cycle. S1 can be replaced by a NPN transistor so that the circuit may be triggered by a computer, other circuit, etc.
step-down converter (MC34063A) Circuit
The step down converter is the power unit to make the output voltage which is lower than the input voltage. The converter which was made this time makes +2V to +10V output voltage with the input voltage of +12V. Because it makes the limitation value of the input electric current about 1.3A, the maximum with the input electric power is about 16W.
Ignition Coil Buzz Box

Here's a circuit to create a buzzcoil using a standard automotive ignition coil. A 556 dual timer is used to establish the frequency and duty cycle of the coil current. One of the timers is used as an oscillator to generate the 200 Hz rectangular waveform needed to control the (IRF740 MOSFET) while the second timer switches the oscillator on and off as the breaker points open and close (closed = on). The result is a steady stream of sparks from the ignition coil spaced about 5 milliseconds apart while the breaker points are closed. Operation: Pin 8 and 12 are the threshold and trigger inputs of one timer which are driven by the breaker points and produce an inverted signal at the timer output (pin 9). When the points are closed to ground, pin 9 will be high and visa versa. The signal at pin 9 controls the reset line (pin 4) of the second timer and holds the output at pin 5 low while pin 4 is low and pins 8 and 12 are high (points open). The 15K and 4.7K resistors and 0.33uF capacitor are the timing components that establish the frequecy and duty cycle of the second timer which is about 4 milliseconds for the positive interval and 2 milliseconds for the negative. During the positive time interval, the MOSFET gates are held high which causes the ignition coil current to rise to about 4 amps. This equates to about 80 millijoules of energy in the coil which is released into the spark plug when the timer output (pin 5) moves to ground, turning off the MOSFET. A 12 volt zener diode is placed at the junction of the 10 and 27 ohm resistors to insure the MOSFET gate input never goes above 12 volts or lower than -0.7 volts. A 200 volt/5 watt zener is used at the MOSFET drain to limit the voltage to +200 and lengthen the spark duration. The circuit should operate reliably with a shorted plug, however operating the circuit with no load connected (plug wires fallen off, etc.) may cause a failure due to most of the power being absorbed by the zener. You can also use a transient voltage suppressor (TVS) such as the 1.5KE200A or 1.5KE300A in place of the zener. It's probably a better part, but hard to obtain








































